SOLUTION
根据每个客户的不同需求定制不同层次的解决方案
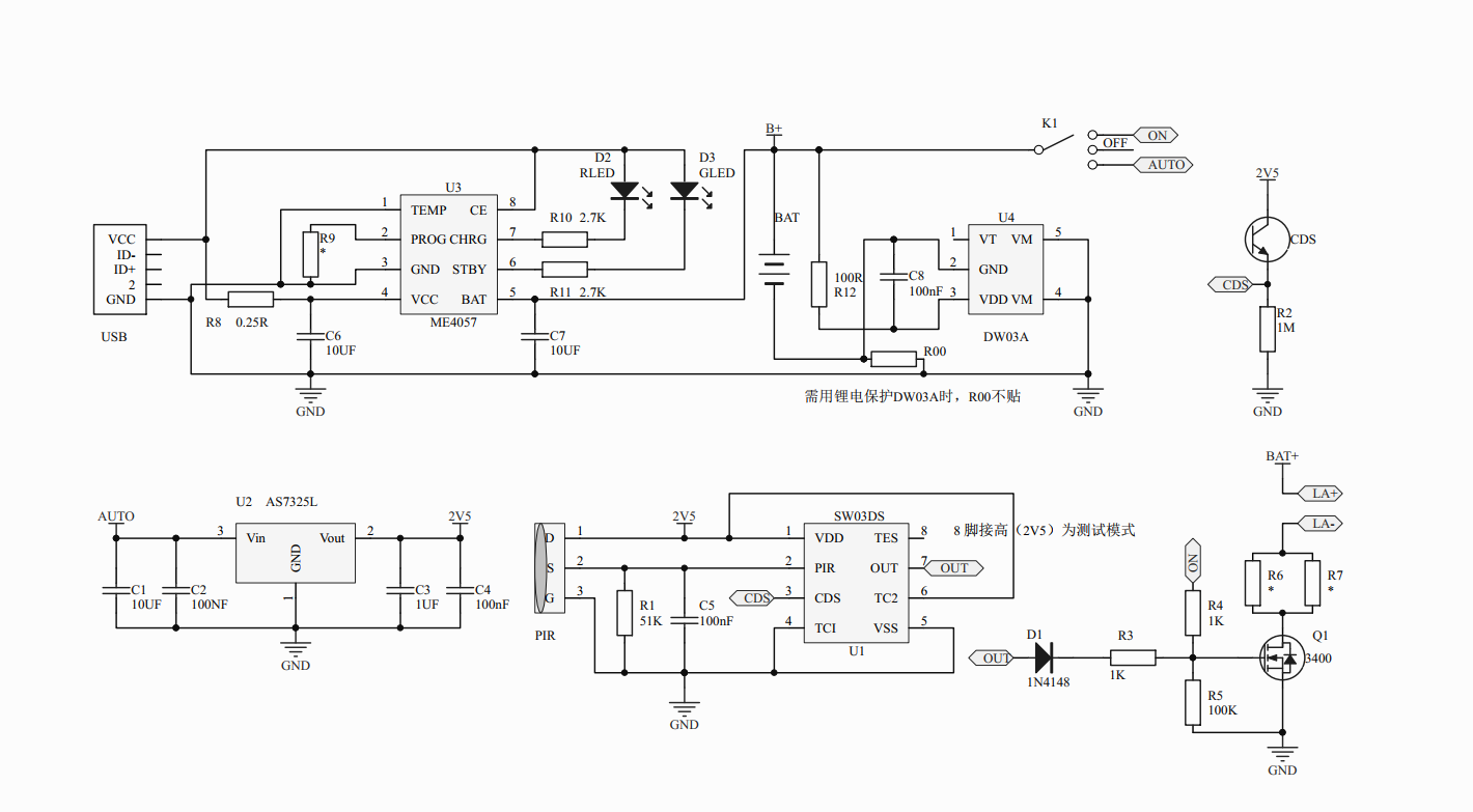
感应灯方案浏览数:1456

近年因为温室效应造成全球气候异常,各产品就以能符合节能及绿能为设计目标,为达此目标,许多的电子电器产品就不能随时的运作,只有在人接近或经过时才需要启动相关功能,因此就需要一个感测器能侦测人体的红外线,而热释电Pyro-electricInfraredDetector(简称PIR)感测器就是最佳的解决方案,因为PIR感测器外壳有一片多层镀膜可以阻绝大部分红外线,只让温度接近36.5℃的波长的红外线通过,所以很适合用来做为人体红外线的移动侦测;